Вернуться к содержанию учебника
Выберите год учебника
№2.222 учебника 2023-2024 (стр. 75):
Найдите периметр четырехугольника DEFK, если известны его стороны:

№2.222 учебника 2021-2022 (стр. 68):
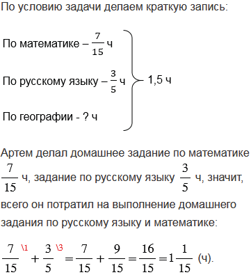
Артем делал домашнее задание по математике
ч, задание по русскому языку
ч. Сколько времени потратил Артем на подготовку задания по географии, если на подготовку всех трех предметов он потратил 1,5 ч?
№2.222 учебника 2023-2024 (стр. 75):
Вспомните:
№2.222 учебника 2021-2022 (стр. 68):
Вспомните:
№2.222 учебника 2023-2024 (стр. 75):


Пояснения:
Периметр четырехугольника равен сумме длин четырех его сторон.
Значит, периметр четырехугольника DEFK:
РDEFK = DE + EF + FK + DK.
Чтобы найти сумму смешанных чисел, надо:
1) дробные части этих чисел привести к наименьшему общему знаменателю;
2) отдельно выполнить сложение целых и отдельно дробных частей;
3) при необходимости сократить дробь (разделить числитель и знаменатель дроби на их наибольший общий делитель), выделить целую часть (когда числитель больше знаменателя) и прибавить ее к полученной целой части.
№2.222 учебника 2021-2022 (стр. 68):



Вернуться к содержанию учебника