Номер 829 - ГДЗ Алгебра 8 класс. Мерзляк, Полонский. Учебник. Страница 202

Вернуться к содержанию учебника

Упражнения §24. Страница 202

826 827 828 829 830 831 832

Вопрос

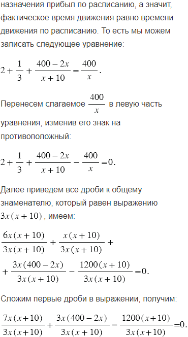
Автобус должен был проехать расстояние между двумя городами, равное 400 км, с некоторой скоростью. Проехав 2 ч с запланированной скоростью, он остановился на 20 мин и, чтобы прибыть в пункт назначения во время, увеличил скорость движения на 10 км/ч. С какой скоростью автобус должен был проехать расстояние между городами?

Подсказка

Ответ


Вернуться к содержанию учебника